yl23455永利集团(Macau)官方网站-Official website
首页
实验室概况
组织机构
研究方向
科学研究
学术交流
人才培养
yl23411集团官网
共享资源
诚聘英才
硕士研究生
|
学士本科生
|
硕士生导师
当前位置:
首页
>>
硕士研究生
>> 正文
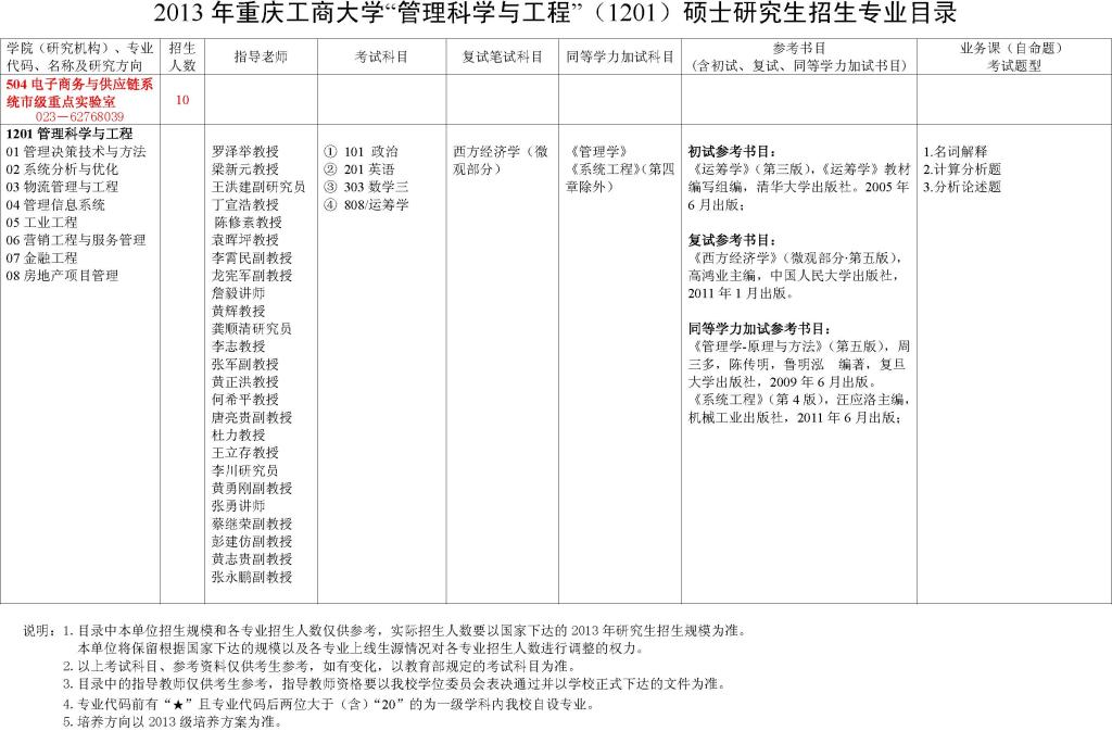
2013年重庆工商大学“管理科学与工程”(1201)硕士研究生招生专业目录
2012年09月14日 15:10 管理员 点击:[]
上一条:
2012级管理科学与工程硕士研究生新生专业教育暨入学培训举行
下一条:
2012届物流管理专业毕业研究生座谈会在重点实验室举行
【
关闭
】
图文资讯
2025科技活动周科普盛宴:东南大学何勇教授深度解读“人工智能时代的供应链管理”,赋能数智未来
广西师范学院李文敬教授一行到电子商务及供应链系统重点实验室参观交流
合川区电子商务产业发展规划通过专家鉴定评审
2014第二届重庆市管理科学与工程论坛
yl23455永利集团(2014年第2期)旋转机械的故障诊断
yl23455永利集团(2014年第1期)“智慧校园”学生科技交流研讨
最新报道
重庆工商大学管理科学与工程硕士生导师简介
“人工智能的入场,正在给中国供应链带来更大的优势”
2025科技活动周科普盛宴:东南大学何勇教授深度解读“人工智能时代的供应链管理”,赋能数智未来
我校成功举办2023(秋)中国管理50人论坛
我校成功举办智能商务与新文科背景下卓越电商人才培养论坛
电子商务及供应链系统重庆市重点实验室2021年度开放课题指南
中科院化学研究所发生实验室安全事故
马云被央行约谈!两万亿蚂蚁上市的内幕,今天终于能说了!
中国创新与企业成长(CI&G)2020年度学术会议(第11届)通知(第3轮)
欢迎报考重庆工商大学 “管理科学与工程”硕士研究生!